金智维加入昇思MindSpore社区,实现问政平台的自动化全流程
金智维加入昇思MindSpore社区,实现问政平台的自动化全流程

珠海金智维信息科技有限公司完成ISV认证正式加入昇思MindSpore社区****。
金智维简介
珠海金智维信息科技有限公司,华为认证级ISV伙伴,是一家专注于企业级RPA技术的人工智能公司,致力于用科技创新手段推动企业的数字化建设,在国内率先推出具有自主知识产权的企业级RPA(K-RPA),并以安全、高效、稳定的处理能力,兼具易扩展、易维护、易使用的管理特点,获得业界客户的高度认可和广泛应用,金智维已经为全行业提供超20万名数字员工,重塑企业生产力,让员工更有价值。
昇思MindSpore是华为开源的一款全场景AI框架,旨在提供友好设计、高效运行、简捷部署的开发体验,目前应用于医疗、金融、科研等多个领域,提供面向端边云多种场景的主流硬件支持,并针对昇腾硬件平台提供深度优化能力。昇思MindSpore着力构筑面向全球的人工智能开源社区,推动人工智能软硬件应用生态繁荣发展。
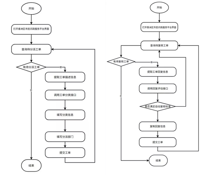
金智维在加入MindSpore社区后,基于MindSpore框架自主改造市民问政服务平台,实现内含训练完成的智能派单模型和智能复核模型的AI推理平台。模型以Bert+textCNN为基础,智能派单模型接收输入的工单描述文本,根据文本推理出工单应转派的部门和选定类比,并把部门和类目返回给智能派单机器人,实现问政平台的自动化全流程。

基于该解决方案,结合金智维自研RPA产品,结合AI模型实现工单转派回复等操作的全流程自动化,实现了问政平台的分类以及回复等全自动流程。

近期收到许多小伙伴想为自己的企业申请加入昇思MindSpore社区完成企业ISV认证,感谢大家的信任与支持,昇思MindSpore社区也会继续努力的帮助加入的企业伙伴们更加高效地完成项目落地,昇思MindSpore社区欢迎更多企业加入,一起实现梦想!
如您也想加入昇思MindSpore社区,完成技术相关的认证可以将原由发送至邮箱:wujiacong1@huawei.com
如有与昇思MindSpore社区相关的任何疑问,添加小助手(微信:mindspore0328)。
往期推荐
交嵌信息加入昇思MindSpore社区,通过AI视觉智能技术,实现智慧视频监控
皓耘科技加入昇思MindSpore社区,建设智慧、高效,安全的无人化智慧农机平台
汇通国信加入昇思MindSpore社区,利用知识图谱嵌入及链接预测等技术,实现深度特征提取及规则挖掘
偕作信息加入昇思MindSpore社区,基于MindSpore框架自主研发运砂船识别系统,实现运砂船的识别
扫描下方二维码加入MindSpore项目

GitHub : https://github.com/mindspore-ai/mindspore